您当前所在的位置:首页 > 就医指南 > 常见问题

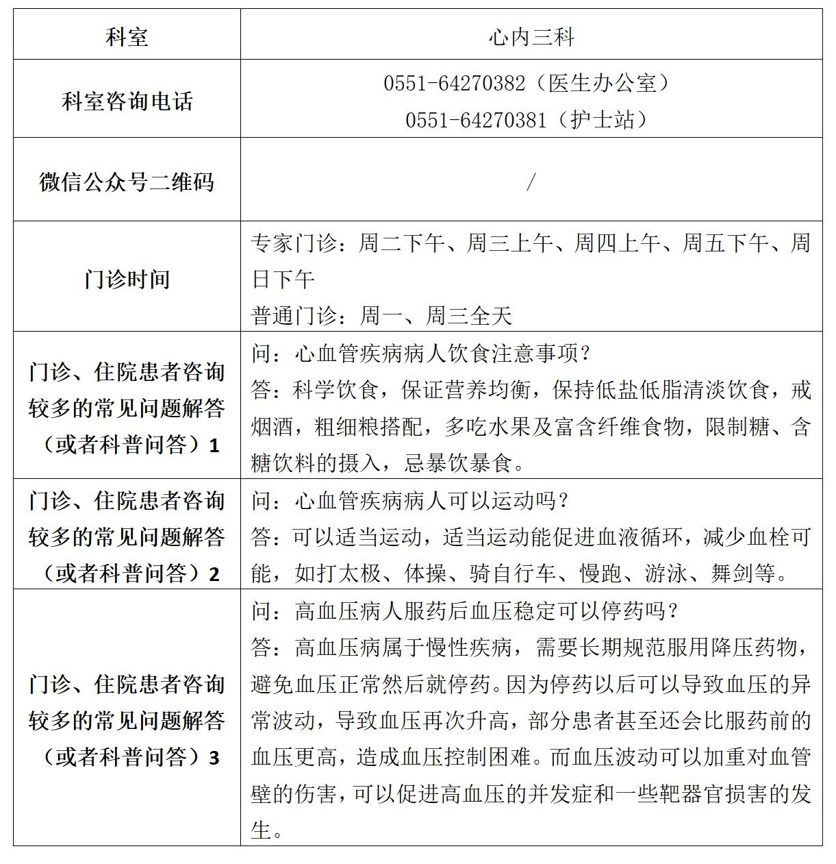
心内三科

发布时间:2024-02-06 阅读次数:18

 

返回顶部
0

电话:0551-64272019(预约挂号) 0551-64286009(急诊) 0551-64272108(体检中心)

地址:安徽省合肥市北二环砀山路1868号(主院)

安徽省合肥市黄山路199号(南区) 安徽省合肥市临淮路1号(临淮路院区)

举报:ahs2yjj@163.com 举报电话:0551-64286067 皖公网安备 34019002600115号 皖ICP备15005307号-1

0
0